現代企業檔案管理操作與數字化應用實務培訓大綱
【培訓背景】:
知識管理已經成為21世紀現代企業管理的一個戰略舉措和重要內容。檔案管理是知識管理系統的重要基礎。規范化、科學化的檔案管理,是企業必須做好的一項基礎性工作,在企業發展的同時檔案工作不被削弱,建立一套適應本公司業務特點、體現公司規范化、科學管理水平的檔案體系,使得檔案工作的發展不置后于企業發展速度,它將為公司各項綜合業務、研究工作的開展創造必要條件,對規避和抵御各種風險起到一定的必備作用。
本課程旨在通過對檔案管理新觀念認知,檔案管理的工具方法論、流程和檔案管理操作實務的學習,提升檔案管理人員的專業化和職業化素養和檔案處理工作效率,為企業建立規范化、科學化的檔案管理系統,建立企業知識管理體系打造基礎。
【培訓對象】:
各企事業單位部門經理(科室主任),企業知識管理主管、檔案管理主管、檔案管理員、人事行政管理人員、文控人員與部門文員。
【培訓時間】:2天(12H)
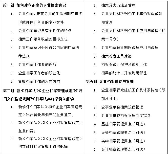
【課程大綱】:


- 上一個:流程管理與優化訓練營
- 下一個:干部人事檔案管理與操作實務培訓大綱
同領域課程推薦:
- 汪廷云:任職資格與崗位勝任能力體系建設課程大綱 2026-04-25
- 汪廷云:AI賦能高效公文寫作培訓課程大綱 2026-04-25
- 汪廷云:企事業單位高效公文寫作規范與技巧培訓大綱 2026-04-25
- 汪廷云:干部人事檔案管理與操作實務培訓大綱 2026-04-25
- 汪廷云:現代企業檔案管理操作與數字化應用實務培訓大綱 2026-04-25
- 王軍古:2024-新聞寫作與短視頻策劃制作-1天 2024-04-19
- 穆衛鋒:公文寫作與工作總結、項目報告提煉技巧 2024-01-23
- 王杉:黨政機關公文與文字材料寫作(兩天或兩天半) 2023-12-28
- 王杉:事務性公文與會務公文規范化寫作(一天) 2023-12-28
- 王杉:事務性公文規范化寫作(半天) 2023-12-28
培訓課程
授課動態
-
2026年04月25日
-
2026年04月25日
-
2026年04月25日
-
2026年04月25日
