市場規劃與客戶關系

帶你揭秘頭部企業市場規劃與客戶關系的機制創新
通過市場定位及該市場細分客戶構建立體式客戶關系及JPB聯合計劃
讓企業在高風險的戰略變革中處于領先地位
參加對象:董事長與高管團隊(營銷/產品研發/供應鏈/戰略/人資/財經負責人)
開課形式:企業內部沙盤推演、公開課、線上課、工作坊
▍幫助企業找到市場規劃陷入困局的根因
痛點01:缺少對行業信息的洞察,對未來行業趨勢的精準預測,無法對市場進行全局規劃,導致市場競爭力不足或競爭乏力無法成為頭部企業,企業發展路徑模糊。
痛點02:數字化時代,搭錯車或上錯站,試圖用簡單的電商或APP解決數字化營銷問題,不但提升不了效率,還造成業務為數字化系統所累,中看不中用,內心苦不堪言。
痛點03:沒有建立起競爭對手洞察分析的結構,甚至連基本的對標都缺失,導致知己不知彼,無法迅速應對各種競爭環境,更無法形成差異化競爭力優勢,很難引領市場。
痛點04:缺乏客戶策略,甚至沒有客戶分類、分級管理,從而無法制定滿足客戶需求的產品策略和差異化服務,導致的客戶滿意度低或者產品服務過剩。
痛點05:營銷節奏混亂,沒有根據市場需求及不同類別客戶特點進行整體營銷規劃,非但不能主宰市場節奏反而處處跟隨,總是比對手慢半拍,不能搶占市場先機。
▍課程兩個核心價值點
1、能力遷躍:通過系統學習,學會數字化時代如何將企業戰略、銷售戰略、產品策略形成合力,并讓數字化為核心業務助力。學會做“敵情、客情、我情”分析,學會分析全球/全國市場特點,學會制定市場整體營銷節奏,學會客戶分類分級管理;為企業戰略的制定,銷售戰略及產品策略的制定提供實操工具。
2、價值穿透:通過學習、練習、創新的培訓方法,帶領企業學習系統管理模型、課堂練兵(老師面對面剖析),共同挖掘參訓企業的增長機會點,創新出針對企業現狀的增長機會落地路徑。
▍本次研討班收益
1、掌握數字化時代市場規劃體系:企業的市場規劃是基于“三情(敵情、我情、行情)分析”后,對行情的預判,競爭對手動向的掌握,自身資源配置的基礎上做出的規劃布局,是企業實現增量戰略的重要環節。
2、掌握客戶關系管理體系及自優化運轉機制:本課程通過講解客戶細分、客戶關系建立的方法,剖析構建客戶關系體系所需能力,客戶關系拓展的步驟和關鍵成功要素,帶您一起構建企業的客戶關系管理體系,搭建客戶結構優化的創新管理機制,實現企業資源最大化產出。
3、學會制定聯合生意計劃JBP:銷售渠道戰略計劃是銷售執的重要戰略資產,通過調整和制定戰略和銷售,探索新的方法來幫助專業銷售人員完成目標,提高公司在業務開發活動中的投資回報,以及對盈利增長至關重要的基礎設施、流程和文化價值觀,找到適合本企業發展的邏輯、工具、方法論,快速駛上高質量發展的快車道。
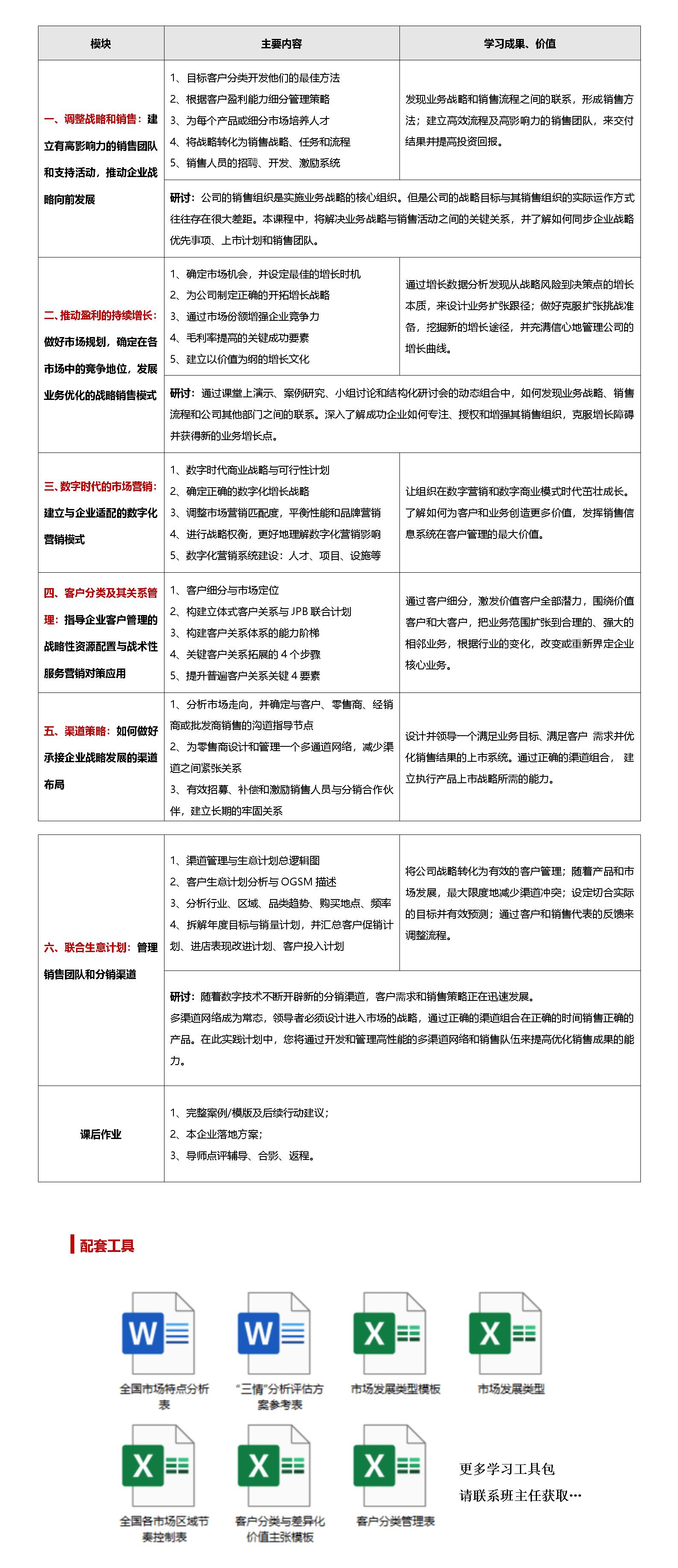
▍主要內容及價值

▍參加過的客戶怎么評價?
公司發展到200億后,似乎突然進入產業轉型升級的關鍵時期,對我們團隊的組織能力提出兩大挑戰:一是戰略定位問題,二是組織變革問題,一直困擾著我們。王博士的博學多識和團隊的實戰經驗非常助于我們發展,現在我們對未來的發展充滿信心!
——天保集團董事長 張總
王博士的輔導不是傳統的戰略打法,而是一套有高度、有系統的企業成長方法論,王博士陪伴我們成長四年,我們的物資儲備量翻了75倍,感謝!
——紫菜云董事長 褚總
產業大變革時代,正是有核心競爭力的企業徹底擺脫低層次競爭對手的最佳時機!
- 上一個:全球數字化經濟發展趨勢
- 下一個:數字化時代的運營商政企營銷最佳實踐
- 鄭奕:《顧問式銷售》 2024-04-19
- 鄭奕:《大客戶營銷》 2024-04-19
- 張長江:新顧問式銷售技巧 2024-01-15
- 張長江:面向-關鍵客戶關鍵決策者銷售 2024-01-15
- 張長江:大客戶關系管理 2024-01-15
- 張長江:百分百滿意的客戶服務 2024-01-15
- 尤龍濤:大客戶營銷實戰訓練營——1—2天版 2024-01-09
- 王巧紅:客戶投訴與索賠談判 2023-12-28
- 孫軍正:【新進員工】客戶投訴與抱怨處理技巧課程介紹 2023-12-28
- 王晨琛:《成交的四大法寶》 2023-12-28
-
上海交大MBA和DBA學位班課程《管理者創新思維與決策管理》在北京中心順利交付
曹愛宏 2023年11月30日
-
2023年中層管理人員培訓班《管理者團隊管理實務》在北京圓滿落幕
曹愛宏 2023年11月30日
